Le marché de Londres joue un rôle prépondérant dans le placement des risques aviation, transport, maritime, énergie et réassurance. A lui seul ce marché souscrit 40% des primes mondiales aviation, 60% des plateformes pétrolières et 15% des primes de la réassurance mondiale. Le marché londonien se caractérise par une forte concentration d’intervenants.
Des courtiers, des compagnies d’assurance, le Lloyd’s, l’International Underwriting Association (IUA) et les clubs P&I se partagent ce marché qui, selon les statistiques de l’International Financial Services de Londres de novembre 2008, emploie près de 50 000 personnes.
Lire aussi | Marché du Lloyd’s : principaux indicateurs 2016-2020
Lloyd's : la structure du marché londonien
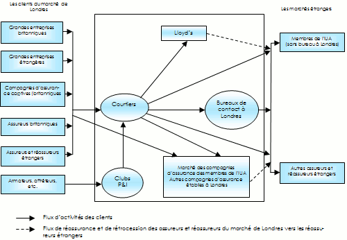
Le marché de Londres est essentiellement un marché de courtage et de coassurance. Les principaux intervenants sont donc les clients, les courtiers, les assureurs regroupés au sein de l’IUA, les clubs P&I et les syndicats du Lloyd’s.

- Les clients: Ce sont les grandes entreprises, assureurs et réassureurs britanniques et étrangers. La majeure partie des affaires du marché de Londres provient des Etats-Unis. Les affaires américaines représentent environ 40% du total des transactions. Elles devancent largement les affaires britanniques 25% et celles en provenance d’Europe continentale 20%.
- Les courtiers: Ils placent les risques d’assurance et de réassurance sur le marché. Leur rôle est extrêmement important. Le Lloyd’s ne travaille que par courtiers. Pour placer des affaires auprès du Lloyd’s, les courtiers doivent être agréés par cette institution. Il y a environ 150 courtiers agréés par le Lloyd’s.
- l’IUA: L’International Underwriting Association of London est née en 1999 de la fusion entre l’ILU (Institute of London Underwriters) et la LIRMA (London Insurance and Reinsurance Market Association). Le rôle de l’IUA est de défendre les intérêts de ses membres sur les marchés de l’assurance et de soutenir le bon déroulement des opérations de souscription.
Au 20 avril 2009, l’IUA compte 65 membres dont 41 membres ordinaires, 5 membres affiliés et 19 membres associés. - Les P&I Clubs: Ce sont des associations d’assurance mutuelle d’armateurs et d’affréteurs de navires. Ils sont spécialisés en transport maritime. Ces clubs sont organisés autour de «l’International Group of P&I Clubs», organisation internationale siégeant à Londres et qui regroupe 13 principaux clubs.
Le Lloyd’s
Le Lloyd’s n’est pas une société d’assurance mais un marché qui attire des affaires et des capitaux du monde entier. Il offre des services spécialisés pour les entreprises et les sociétés dans plus de 200 pays dans le monde.
Présentation
L’histoire du Lloyd’s remonte au 17ème siècle. Dès 1688 de riches négociants, armateurs et capitaines de bateaux se réunissent dans la taverne d’Edward Lloyd’s pour y assurer leurs navires et réaliser des transactions d’assurance.
La constitution du Lloyd’s en association de souscription remonte à 1811. Lors de sa création, les affaires du Lloyd’s s’étaient développées autour de l’assurance maritime. Désormais tous les risques peuvent y être souscrits.
Le Lloyd’s travaille par l’intermédiaire de courtiers. Les courtiers souhaitant participer aux activités du Lloyd’s doivent avoir reçu son agrément et être membres du GISC (General Insurance Standards Council).
Au début des années 1990, le Lloyd’s est passé par une crise qui a entrainé une chute considérable de sa capacité et la ruine personnelle de plusieurs de ses membres (les «names»).
Fonctionnement
Les contrats sont souscrits par les «names» regroupés en syndicats. Chaque syndicat est un assureur à part entière détenant son propre capital. Ce capital peut provenir de ses membres qui sont soit des personnes physiques dont la responsabilité est illimitée soit des personnes morales dont la responsabilité est limitée.
Les syndicats sont dirigés par des «managing agents» qui établissent les business plans, déterminent la politique du syndicat et contrôlent le bon déroulement de la souscription mais ne participent pas directement à cette dernière sur le marché. Ils désignent un souscripteur qui intervient pour le compte des membres. Tous les risques sont placés par l’intermédiaire d’un Lloyd’s broker à Londres; ce dernier sert de lien entre les souscripteurs et les clients (assureurs et réassureurs).
Les structures du Lloyd’s
La corporation
C’est une association dotée de la personnalité morale qui regroupe les dirigeants et hauts fonctionnaires du Lloyd’s. Financée par les cotisations de ses membres, l’association fournit les moyens matériels et humains nécessaires au fonctionnement de l’institution.
La corporation n’émet pas de polices d’assurance et ne souscrit pas de risques. Elle administre. Au 31 décembre 2008, la corporation emploie 851 personnes dans le monde dont 719 au Royaume-Uni.
Le conseil
Le conseil est chargé de gouverner et de contrôler le Lloyd’s. Il approuve les nouveaux membres, les agents et les courtiers. Le conseil délègue des fonctions spécifiques à deux structures : le conseil du marché (market board) et le conseil de la réglementation (regulatory board).
Les services
Une structure unique, le CSU (Central Service Unique) centralise toutes les taches administratives des agents et leur fournit des informations sur les syndicats, leurs performances financières ainsi que leur exposition aux risques.
Lire aussi | Top 20 des syndicats du Lloyd's en 2020


